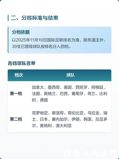
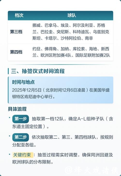
专家详解2026世界杯最新投注规则
专家详解2026世界杯最新投注规则深度解读与实战思路
四年一度的世界杯不仅是球迷的盛宴,也是全球体育博彩市场的焦点。随着2026世界杯扩军和赛制调整,各大平台的玩法和规则也随之升级。如果沿用上一届的投注习惯,很容易在新规则下吃亏。弄清楚2026世界杯最新投注规则,不仅关系到能否看懂盘口,还直接影响下注策略的制定。下面从赛制变化、盘口结构、风险控制等角度,系统梳理这届世界杯的投注要点,帮助你在享受比赛的同时更理性地面对每一单投资。
扩军与赛制变化对投注的核心影响
2026世界杯的显著变化是参赛队伍扩充,以及小组与淘汰赛节奏调整。更多球队意味着比赛场次大幅增加,这直接改变了投注市场的节奏和赔率结构。简单说,场次多了,可选择的投注标的更丰富,但信息不对称也更严重,冷门的概率相应提升。特别是一些首次或久违入围的球队,历史数据不足,博彩公司往往会给出略带防守性的初赔,这时盲目根据球迷印象下注,风险远高于以往。
某些小组出线规则和排名方式的微调,会影响滚球投注和积分相关玩法。例如,当净胜球、相互战绩或公平竞赛积分成为关键时,临场策略会变化:领先方是否继续进攻刷净胜球,已经锁定出线的球队是否轮换主力,这些都会反映在实时盘和大小球投注中。对投注者而言,理解赛制背后的动机逻辑,比死记赔率变化更重要。
传统玩法规则更新与细节提醒
在传统的胜平负和让球盘中,规则本身没有颠覆性变化,但在2026世界杯周期,平台普遍强化了开盘与封盘节奏管理。专家建议特别关注以下几点细节。其一,所有与三分制积分直接相关的投注,默认仅结算90分钟常规时间和伤停补时,不包含加时和点球,这在淘汰赛阶段尤为关键。很多新手误以为淘汰赛“谁晋级就算谁赢”,结果在“全场胜负”与“晋级球队”两个不同玩法之间产生误解。其二,让球盘口在强弱分明的小组赛中会频繁出现深盘,像让两球甚至两球半。评估球队求胜动力比单纯看实力更重要,因为已经锁定第一的球队不一定会全力打穿盘口。
另一个值得留意的变化是组合投注的规则调整。部分平台对串关的场次数量和最高赔率系数增加了约束,例如限制同一场比赛的相关选项不可同串,或者提高了高赔率组合的风控门槛。在2026世界杯期间,大额串关往往会触发人工审核或限额机制,如果你习惯用多个冷门搏一注高回报,提前了解各平台的限赔与限额规则,就显得尤为必要。
新兴特殊玩法的扩展与玩法边界
随着技术与数据分析的发展,2026世界杯投注规则中对特殊玩法的设计明显更加精细化。常见的新兴选项包括角球数统计、犯规次数、越位次数、球队控球率区间等。这类玩法的共同特征是依赖技术统计数据,因此各平台在规则中都会明确数据来源,通常以官方或指定第三方数据商为准。一旦数据延迟或有差异,结算规则以约定来源为唯一依据,这对习惯看直播自己统计的玩家是一个警示。
以角球大小为例,一些平台在2026周期新增了“某一球队角球数大于对手”“某时间段内角球数”等更细分玩法。投注规则通常强调,若比赛因特殊原因中断且未在约定时间内重赛,是否结算取决于具体玩法:达到结算条件的会按已赛结果结算,尚未触发条件的则多为取消退回本金。理解每个玩法的“有效时间”和“触发标准”,能够避免在争议场次中出现“以为赢了但被取消”的情况。
滚球投注与实时盘口的新规则要点
2026世界杯期间,滚球投注将更成为主流。规则上最大的变化是对盘口锁定与结算延迟的进一步说明。由于进球、红牌等事件会迅速改变赔率,平台普遍在条款中写明:投注提交后若遇到赔率变动,以系统实际接受时的赔率为准,或订单直接被拒绝。为了降低争议,有的平台会在投注确认界面加入显著提示,要求用户二次确认。这意味着,习惯“抢赔率”的玩家,需要适应更严格的确认流程。

还有一个容易被忽视的细节是滚球中断与订单有效性。当比赛因天气、安保或技术原因暂时中止时,滚球盘口会被挂起。根据最新规则,如果比赛在规定时间内重启,多数滚球订单保持有效,并按最终赛果结算;若重启时间超出平台规定,则未结算的投注会被视为无效。不同平台对“规定时间”的定义并不统一,从几小时到24小时不等,因此在进行大额滚球前,建议先阅读对应的赛事特别条款。
案例分析从规则理解到实战应用
以一个典型场景为例。假设2026世界杯小组赛某场比赛,A队实力远强于B队,赛前让球盘为A让1点75球。很多玩家看到强弱差距巨大,直接选择支持上盘。然而根据新规则,小组赛最后一轮的赛程编排可能导致A队已经提前出线,只需避免大败即可稳坐小组头名。结合最新积分与出线规则,A队主教练可能进行大幅轮换,更多求稳控球而非猛攻。结果A队仅一球小胜,导致让球盘投注失败。这个例子说明,在2026世界杯的投注环境中,单纯看盘口深浅已经不够,需要把赛制和积分形势纳入分析框架。

再看一个与特殊玩法规则相关的案例。某场淘汰赛中,玩家选择了“全场角球数大于9点5个”的玩法。比赛常规时间角球数正好为9个,加时赛期间又出现3个角球。按照多数平台对“全场角球”的最新定义,此类玩法仅统计90分钟加伤停补时,不包含加时。结果系统判定为角球数未达到10个,投注失败。如果在下注前没有留意玩法说明中对“全场”的定义,很容易在这种临界情况中产生误会。专家普遍建议,在涉及统计类玩法时,务必阅读规则中的时间范围、是否含加时以及数据口径。

风险控制规则与负责任投注机制
2026世界杯投注规则的一大趋势,是在强化娱乐属性的加强了风险控制和负责任投注的约束。不少平台在用户协议中新增了单日最高投注额、单场最高赔付等条款,并提供自我限制工具,例如设置个人亏损上限、强制冷静期等。这些规则并非单纯限制玩家自由,而是希望通过制度化手段避免情绪化下注。
针对赌球内幕和异常投注行为,监管和平台在规则中加大了审核力度。一旦发现某场比赛在短时间内出现异常巨额下注,平台可能临时调整赔率甚至暂停部分玩法。对普通投注者来说,这意味着遇到盘口突然封盘或赔率急剧波动时,不必过度猜测“内幕消息”,更理性的做法是先暂停下注,等待市场恢复稳定。
利用规则优势制定个人投注策略

综合来看,2026世界杯最新投注规则的核心方向是细化、透明和风控强化。对普通玩家而言,关键不是记住多少术语,而是形成三个习惯。其一,在下注前优先了解赛制和积分形势,将技术分析与赛程背景结合;其二,针对不同玩法,尤其是角球、犯规、晋级等特殊玩法,仔细阅读结算范围和时间定义,避免因规则误解造成不必要损失;其三,尊重平台的限额与风险管理设计,合理分散资金,控制串关倍数,避免在赛事高潮期情绪驱动下注。只要理解并善用这些规则,你就能在2026世界杯的投注市场中,既享受观赛乐趣,又保持相对稳健的资金节奏。





